2025年5月19日晚,西北大学玄奘研究院读书会第114期活动在线上举行。本次读书会的主题为:“读雷蒙·潘尼卡《宗教内对话》——第一~二章”。领读者为西北大学历史学院硕士生李佳龙和西北大学历史学院硕士生殷纪泽。本次活动我们很荣幸邀请到了英国牛津大学东方学哲学博士、复旦大学历史系中国古代史教研室王兴副教授作为本次活动的评议人。西北大学历史学院李永斌副教授、西北大学区域国别学院谢志斌副教授及西北大学历史学院、哲学学院以及贵州大学、温州佛学院等高校和单位的20余名师生在线上一同参与了本次读书会。

首先由李佳龙同学对第一章进行汇报。李佳龙同学的汇报分为四个部分,分别是引言、第一章“对话的修辞学”核心内容、与约翰·希克多元论的对比和总结与启示。在第一部分“引言”中,李佳龙同学简要介绍了《宗教内对话》一书的作者雷蒙·帕尼卡和本书的成书背景。雷蒙·帕尼卡是20世纪极具影响力的宗教哲学家和比较宗教学学者,以其对宗教间对话、跨文化神学以及宗教多元主义的深刻探讨而著称。《宗教内对话》一书成书于20世纪以来全球化加速不同文化和宗教的碰撞、同时也暴露了文明间的冲突与排他性的背景之下,两次世界大战、冷战和区域性的宗教战争表明,宗教常被异化为政治斗争的工具。潘尼卡兼具天主教神父、佛学家、印度学家等多重身份,长期浸淫于基督教、印度教、佛教等多元传统中,形成了“宇宙-神-人共融”的哲学框架,这样的跨文化实践为其理论提供了实践基础。潘尼卡主张宗教对话需超越表面的教义分歧,回归人类对终极实在的共同体验。
在第二部分中,李佳龙同学介绍了第一章的核心内容,即潘尼卡提出的宗教相应的五种态度与五个模型。五种态度分别是排外论、包容论、平行论、相互渗透和多元论。排外论认为真理唯一,隐含傲慢与不宽容,这种态度阻碍不同宗教之间的交流和理解,可能导致宗教冲突。包容论吸收他者真理,但可能消解了宗教的独特性,容易导致宗教同质化。平行论认为各宗教独立平行,但忽视了宗教之间的历史互动,缺乏对宗教间相互影响的认识。相互渗透强调宗教间的动态交织,但可能过于理想化,忽视了宗教间的差异与矛盾。多元论承认差异并保持开放对话,如约翰·希克的宗教多元论,为宗教对话提供了新的视角和广阔空间。五个模型分别是地理学模型、物理学模型、几何学模型、人类学模型和神秘主义模型。地理学模型将宗教视为通向山顶的不同道路,物理学模型将宗教视为彩虹光谱,几何学模型将宗教视为拓扑常数,这三种模型都强调宗教的多样性与统一性,但都缺乏对宗教间相互影响的认识。人类学模型将宗教视为语言,可部分翻译但需要语境移植,强调宗教的多样性和文化背景,为宗教对话提供了新的视角。神秘主义模型强调超越言语的终极统一,为宗教对话提供了新的视角但缺乏对宗教之间相互影响的认识。

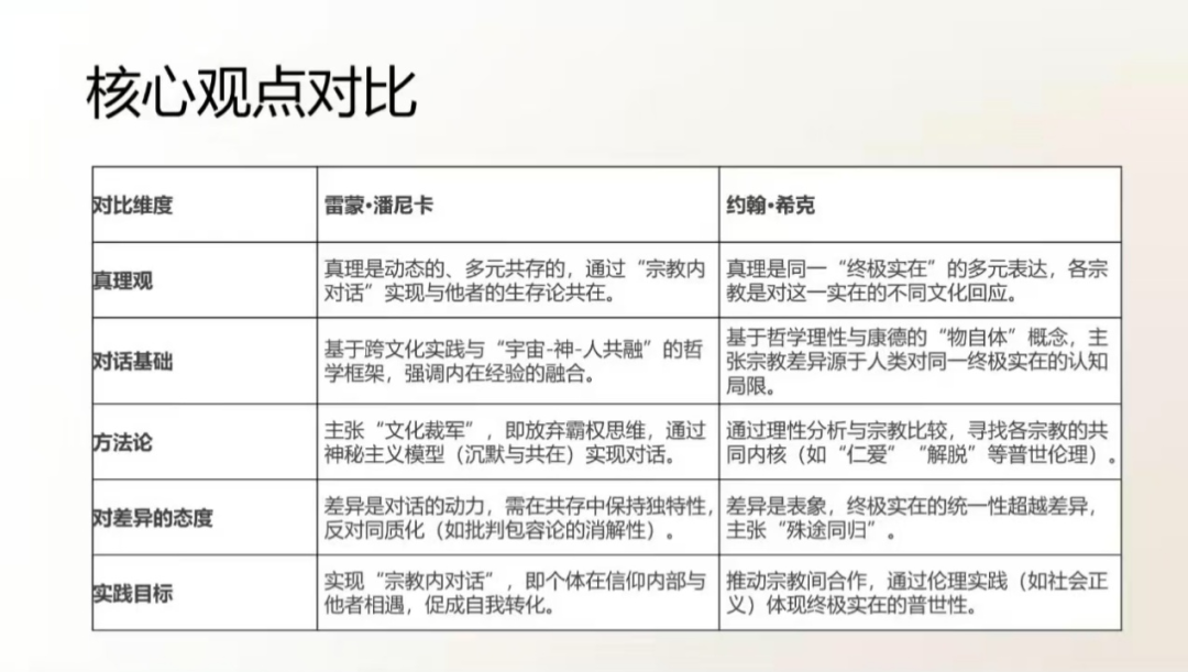
接着,李佳龙同学将潘尼卡的理论和约翰·希克的多元论从真理观、对话基础、方法论、对差异的态度和实践目标五个维度进行了对比。潘尼卡和约翰·希克二者的理论都反对宗教排他性,承认宗教多样性的价值,主张通过对话促进和平。但是,在真理本质、对话路径、对差异的处理等问题上,二者的观点存在差异。在真理本质问题上,希克的真理是“一元多面”,终极实在为不可知的本体;潘尼卡的真理是“多元互动”,通过对话动态生成。在对话路径上,希克依赖哲学理性与普世伦理,潘尼卡依赖跨文化体验与神秘主义实践。在对差异的处理上,希克将差异归因为文化滤镜,而试图消解差异;潘尼卡将差异视为共在的前提,而拥抱差异。
最后,李佳龙同学总结了潘尼卡的理论带给我们的启示。一是应对文明冲突。潘尼卡的理论从“对抗”转向“共在”,为宗教对话提供了新的视角,也为应对文明冲突提供了新的视角。二是全球治理的伦理基础。潘尼卡的理论强调宗教对话的重要性,也为全球治理提供了伦理基础。
接着由殷纪泽同学对《宗教内对话》的第二章进行分享汇报。殷纪泽同学的汇报分为三个部分。在第一部分“作者简介:潘尼卡与宗教对话”中,殷纪泽同学对雷蒙·潘尼卡和本书译者进行了简要介绍。殷纪泽同学对雷蒙·潘尼卡的主要贡献进行了补充,指出潘尼卡开创了系统性的宗教对话理论、跨文化沟通理论,被誉为“宗教对话之父”,并介绍了潘尼卡的主要著作。译者王志成与思竹(王桂彩)是我国学界系统性翻译潘尼卡著作的代表人物,并在潘尼卡思想研究和宗教对话理论等领域作出了重要贡献。殷纪泽同学对第二章的标题“对话的对话”进行解读,点出本章是在宗教对话的主题内,讨论使得对话得以有效建立的对话性问题;对话性问题的研究对象,是对话双方或多方的对话方式,即指导对话者建立对话。潘尼卡重视对话主体在对话过程中的主导性、构建性角色,对预设性的对话持批判态度。
殷纪泽同学汇报的第二部分题为“文本诠释:对话性的背景、原则与理论”。这一部分首先介绍了对话性理论提出的背景和立场。宗教对话有三种立场,一元论、多元论与不二论。不二论由潘尼卡在多元论的基础上提出并主张,认为宇宙实体与宗教主体之间存在不二关系,因此在对话中不预设唯一实体。宗教对话有三个哲学范畴,宇宙、神、人的相互关系。对话性理论的提出基于宇宙-神-人三元一体的哲学模式,这种哲学模式的提出和潘尼卡对于印度教梵我一如的理解存在关联。接着是对话性和辩证性的比较,包括对话性与辩证性的辨析、对话的意向性。对话性原则是对话双方在保持自身立场和思想的基础上进行自我意见的抒发,辩证性原则是对话双方运用辩证法来进行意见交流、旨在得到最全面客观的理论。在潘尼卡看来,对话性注重交流主体的主观经验,辩证性注重客观实体的真实性。对话的意向性是对话双方在基于个体对宗教经验的体验和宗教理论的理解的基础上进行带有主观性的交流。潘尼卡认为,对话的意向性是对话双方本来具有的一种要素,在对话性原则的指导下主观意向应当被合理地抒发。潘尼卡对主观性的尊重,在一些学者看来与海德格尔《存在与时间》当中的一些哲学构建相关。海德格尔认为存在的主体在整个时间框架中占有一定位置,基于这个位置产生的主观性十分重要,潘尼卡即是继承了海德格尔的这种对主观性的尊重。最后是对话性理论的哲学意涵,包括对话性隐含的我在与他在、内含的视角与源泉。“我在”包含对话中作为主观思考和感受的抒发者的“主格”之我和作为他方思考和感受的接纳者的“宾格”之我,“他在”则是对话时隐含的他方立场。在对话性原则指导下,对话双方并不受制于一个高于一切的神或逻各斯作为客观真理的仲裁者,而是能够同时接纳这两种身份,并在两种身份中进行有机的取舍,保留对他方立场所带有真理性的尊重和容纳。视角是对话时思考交谈内容的立场和背景,源泉是对话时真理的来源,潘尼卡将二者作为一体两面的对话要素,在对话性原则的指导下,客观的真理来源与主观的意见表达是交融一体的。
第三部分中,殷纪泽同学提出了通过潘尼卡的对话性原则,搭建汉传佛教八大宗派的对话框架的设想。殷纪泽同学认为,汉传佛教八大宗派的宗派对话得以建立的三个关键问题,是对话主体的选择、对话语言的构建和对话意涵的囊括。在对话主体的选择上,应当将对话过程中不同宗派信仰者对自身信仰体系的诠释作为一个动态的塑造真理的过程,在这个过程中,对话主体间以相互尊重、相互平等、开放包容的心态进行沟通。在对话语言的选择上,需要构建一套语言体系来诠释汉传佛教八大宗派各自的名相体系。在对话意涵的囊括上,汉传佛教八大宗派的宗教意涵都是围绕佛性这一实相建立,因此宗派对话必须围绕真如佛性进行义理剖析。殷纪泽同学提出了一个基于唯识学理论建构汉传佛教八大宗派的对话框架的尝试,希望这一宗教对话的语言体系的再建设能使八大宗派各自的法门、体系、语言等在一个平等、互通的平台上进行交流,体现潘尼卡的对话性原则中对于尊重对话者主体性的考量和对话平等、包容属性的要求。
王兴老师对两位同学的汇报进行了评议。第一,王老师提出,要将潘尼卡置于其所处的20世纪80年代至2000年左右西方思想界“新世纪运动”中多元宗教主义、后现代去中心化思想等社会思想背景下考察。在当时的时代背景下,西方为主体的基督教式的意识形态、社会组织、道德伦理和宗教话语体系等都面临冲击,因此一个重要的问题是如何进行矛盾的弥合。潘尼卡的思想和经历中一个明显的特质是“新世纪运动”带来的东方灵修主义和西方现代社会中诸多团体思潮碰撞的结果,取消保守的、一元论性的、基督教式的思维对西方社会造成的闭塞影响,通过东方元素、多元的宗教对话的引入,为当时的宗教和社会带来新的活力。潘尼卡有效地将社会问题和作为社会组织的宗教的危机转化成了学术讨论,再以学术讨论中的思辨、概念的构造等来反哺社会性的交流,产生了积极有效的结果和影响。第二,王老师提出了潘尼卡理论的缺陷和矛盾之处。潘尼卡并未对其所说的“宗教”的范畴进行细致的分析,常将不同层面的宗教定义混杂在一起,有具体文化形态、社会组织模式的宗教,也有超越主客二元表达的、真理性的、个体内在的宗教,这二者能否都通过宗教间对话的方法统合起来是存疑的。前者意义上的宗教本身即是在文化和社会互动中生成,因此可能被宗教间对话的方法论统合指导,且这种对话一直在发生,逐渐达到多元宗教动态平衡的状态。后者意义上的宗教的对话,则具有逻辑上的断裂而难以实现。王老师以佛教为例,将佛教的传承比作一个火把将火点到另一个火把上的过程,佛法本身的传承是“火”,从佛教内部的说法是圣者证得的无差别的境界、如一的法身;而证得了火以后前一个“火把”就可以舍弃,“火把”是什么材质在佛教中并不重要。佛教的“二谛”区分了可对话和不可对话的成分,儒佛交涉、格义佛教等宗教对话,是佛教传入中国后“需要用本地的火把”,都是发生在文化、社会层面上,属于世俗谛;佛教内部超越语言、超越相对的文化表达的“内证”的境界,则是关键的“火”,属于胜义谛,是佛教专有的次第,也是必须排他的。可以说佛法融摄一切法、一切法不离胜义谛,但是在修行实践的路径上,佛教和外道泾渭分明。明清以来“三教合一”的讨论,儒、释、道三家都是在自家本位的基础上进行“合一”,认为自家的“一”才是最圆满的。因此,潘尼卡“对话间的动态显现真理,而不是每个宗教持守自己的真理”的解释出现了叙事的危机和断裂。第三,王老师对殷纪泽同学的汉传佛教宗派内对话的构想进行了回应。王老师肯定了殷纪泽同学的问题意识,并以禅宗为例说明了宗派对话中存在的问题。一方面禅宗具有开放、灵活的适应性,在历史上和其他宗派不断对话;但另一方面禅宗也有极强的主体立场,这一立场只允许禅宗融摄别的宗派和宗教,而不允许别的宗派和宗教融摄禅宗。后期禅宗的这种本宗立场越来越强,以至于从“不立文字”到建立了一套成熟的宗门话语体系。在中国佛教史上,作为社会、文化组织的佛教宗派间的对话从未停止过,但各宗都具有主体性,在内证境界的修持实践次第上,各宗最核心的部分都不允许融摄。
李佳龙同学对王兴老师的评议进行了简单回应,认为王兴老师的评议在阅读视野、研究方向上都提供了很多的启示。接着殷纪泽同学对王兴老师的评议进行了回应,认为王兴老师的评议从三个方面具有很大启发。第一是王兴老师对思想史、学术史的系统性把握,将潘尼卡的理论放在西方整体文明史的进程中进行精准的定位,将汉传佛教宗派放在宏大的历史视域中展现,包括禅宗发展的转型问题,都是基于系统性的学术史认识才能得出的结论。第二是王兴老师对学术理论把握的准确性和严谨度,考虑到了动态性原则能适用于宏观的宗教间对话,但不适用于个体内在的宗教超越性的实践。第三是汉传佛教八大宗派对话的具体问题上,王兴老师通过不同的方法论、不同的文献、不同宗派的宗教经验的观察进行全方位的、灵活的思考。
主持人张立同学结合自身对潘尼卡的阅读体验,对王兴老师提到的潘尼卡对宗教的定义含糊一点表示非常赞同。他提出,潘尼卡“对话”的概念也有含糊之处,如果将“宗教”替换成“文化”,潘尼卡的对话就好像在描述好几个层面,一会是跨文化性的、建构性的理想和愿景,希望对话能使不同宗教、文化之间互相理解和吸收,实现自我的转化;一会是文化间的概念的对话,强调主体间性的问题。潘尼卡“宗教”概念的含糊性,就如王老师总结的一样,社会公共层面的宗教,或是作为一种语言的、世界表达体系的宗教,和“内证”的宗教,即私人化的、个体化的宗教或宗教经验的个体情感表达之间具有矛盾,潘尼卡呈现了这种矛盾但并未解决之,导致了潘尼卡所言的对话的可能性难以成立。
至此,“西北大学玄奘研究院读书会”第114期活动圆满结束。
(编辑:华也靓)